“广州市实施教育部人工智能助推教师队伍建设行动试点”成果展示系列活动第6场
数字驱动·众智共赢:
探索教师数智跃迁新路径

2021年9月,教育部公布“第二批人工智能助推教师队伍建设试点地区和高校”,广州市成功入围,成为广东省唯一入选地市。广州市实施“教育部人工智能助推教师队伍建设行动试点”项目(以下称“项目”)以来,在市教育局的统筹指导下,广州开放大学教师教育学院(广州市远程培训教师发展中心,履行广州市“市级教师发展中心”职能)负责组织实施,以“创新引领、协同推进、结对实验、辐射带动、特色发展”为原则,统筹实施“四大工程”。
近三年来,项目在各区教育局、各实验区校、广大一线教师的积极参与和努力下,全体项目成员群策群力,取得了丰硕的成效。为进一步总结广州市实施“教育部人工智能助推教师队伍建设试点”项目建设成效,凝练经验成果,推广实验区、实验校优秀应用案例,经市教育局决定开展“广州市人工智能助推教师队伍建设行动试点”成果展示系列活动。本次活动通过现场课例、专题分享、沙龙研讨、专家视点等环节,深入探讨人工智能技术在教育教学、教师培育、教师管理中的应用,为不同区域学校、一线教育工作者提供可借鉴、可复制、可推广的做法和学习交流平台,助力广州市教师队伍建设高质量发展。

2024年12月20日(周五)
上午9:00至12:00

线下活动地点
广州市天河区汇景实验学校阶梯二室
(广州市天河区汇景南路5-9号)
线上直播链接
https://live.avalive.cn/mobile/#/live/8080808690d0b8d2019202ba67c335ee
直播二维码


指导单位
广州市教育局
主办单位
广州开放大学教师教育学院
(广州市远程培训教师发展中心)
承办单位
广州市天河区教育发展研究院
广州市天河区汇景实验学校


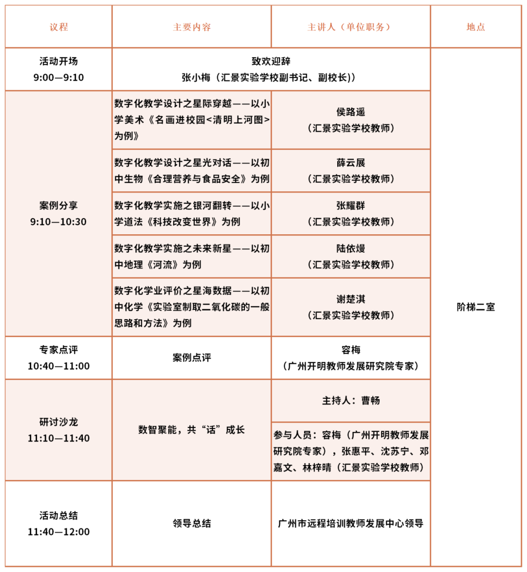
点击下图查看
“广州市实施教育部人工智能助推教师队伍建设行动试点成果展示系列活动”时间安排
↓↓↓
